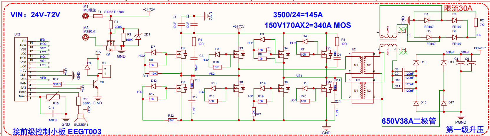
1.原理图
前级升压


后级逆变

辅助电源



PDF文件下载:点击下载
2.项目说明
3.5KW大功率逆变器(3.5kw是指长时间运行最大稳定功率,足额功率)
输入DC:24V—72V;
两路输出AC:220V 50hz;
两路(A口+C口)DC快充USB输出,最大功率:100W快充。
最大输出功率:3500W;(瞬时峰值功率3.8KW)
输出电压显示;重量2.6kg;过载保护;短路保护;反接保护;高温保护;软启动;
3.设计注意事项
第一级升压以及第三级逆变是最容易成功的,难度较大的为EG1163S降压和EG1164升压,刚开始MOS的耐压不够,把后级的IP2726也烧了,调试的时候可以将电路板切成两半,将一半电路调试成功之后再移植到成品电路板上,这样可以降低烧毁线路的风险,因为如果板层都烧断线了只能重新焊接,这样的工作量是巨大的,可以参考下图的调试方法,刚输入的电压一定要小,同时连接示波器观察波形,波形有任何畸变应该马上断开电源进行检查